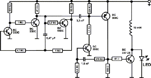
| Trickreiche Schaltung mit extrem geringem Stromverbrauch, als Anfängerprojekt sowie aufgrund des günstigen Preises für Bastelaktionen im Rahmen der Öffentlichkeitsarbeit (Löten/Elektronikbasteln für Anfänger/Kinder/Jugendliche, ...) oder bei Projekttagen hervorragend geeignet.
Bestückung (Anklicken vergrößert)
|
||
|
|
||
|
|
||
|
Beschreibung in |
vergriffen |
|
|
|
||


